发布时间:2021-03-03 浏览次数:3869
大批二级医院加速转型康复、护理医院
此前,国家卫健委发布了《关于印发促进护理服务业改革与发展指导意见的通知》,提出二级医院转型成为康复医院以及老年护理、安宁护理等护理医疗机构。

而在今年的2月18日,国家卫健委在发布的《对十三届全国人大三次会议第9533号建议的答复》中,再次对《关于加快老年病医院建设,鼓励二级医院转型为康复医院、护理院、老年病医院的建议》做出了回应!

明确将推动部分一级、二级医院转型等方式,扩大老年护理、残疾人护理、康复护理、母婴护理及安宁疗护等服务供给。
要知道,在年全国两会上,全国政协委员、河南省人民医院老年医学科主任黄改荣也提出建议,促进二级以下医疗机构的向“健康养老”转型。
由此可见,二级医院转型可谓是迫在眉睫!并且近年来,已有不少二级医院开始主动转型,随着人口老龄化的到来,“医养结合”成为众多医疗机构转型的一个热门选择选择。
转型战,早已打响!
以上海市杨浦区老年医院为例,曾经作为一家标准的综合性二级医院,后因经营困难,寻求转型康复医院,如今已经成功更名为上海市第一康复医院。其康复特色在康复资源稀缺的上海市越来越抢手。
社会的需求加上政府的政策支持,都为二级医院的“华丽”转型带来了机遇。
上海
在《上海市老年医疗护理服务体系发展“十三五”规划》中提到,鼓励部分二级医院、社会办医疗机构、企业医院转型为护理院,鼓励三级医院发展老年医学专科,支持部分二级医院向康复医院或护理院转型。
湖南
在机构融合型模式中,湖南省积级推进养老机构内设医疗机构,与综合性医院、老年病医院合作设立医务室、门诊部,提供日常医疗服务。同时,推动医疗机构拓展养老功能,支持二级以上综合医院重点设立老年病科,向康复、护理和养老服务延伸,引导二级及以下医院转型,发展为收治高龄、重病、失能半失能老年人的医养结合机构。
北京
早在2016年,北京就推动了西城区展览路医院等12家公立医院向康复机构转型,同时今年将推动3家公立医院向康复医疗机构转型。

北京市财政更为每家转型机构补助1500万元,专项用于人才培养、设备设施采购或房屋维修改造。转型机构利用3年时间,在康复床位数、科室设置、人员配备等各方面达到二级康复医院标准,今年将开始验收第一批6家康复转型机构是否到达二级康复医院标准。
可见,伴随着各地在政策以及资金上给与的支持,全国大批二级一面转型在即。同时,这也为康复人才、康复医疗设备等配套资源,创造了巨大的市场利润空间。

对于医疗器械行业来说,康复医疗器械领域正在释放千亿级的市场空间!站在风口上猪都能起飞,抓住机会,才能成为行业洗牌下的胜利者!
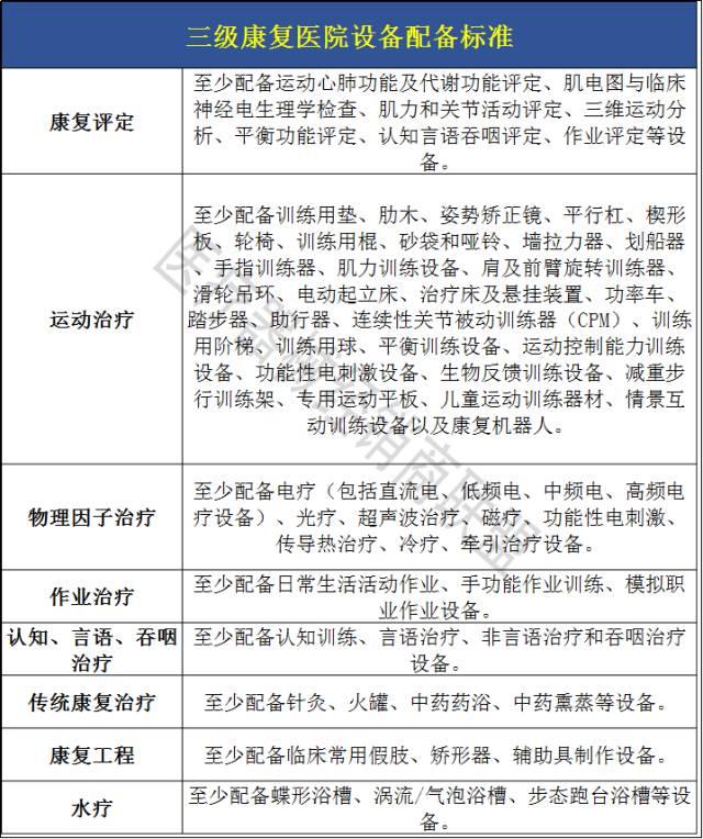
下面联盟特意为大家准备了康复医院必备设备清单,供大家参考借鉴。





来源:医疗器械经销商联盟